Role
UX Researcher / UX Designer
Timeframe
3 Months
Tools
▫️ Miro
▫️ Mural
▫️ Keynote
▫️ Google Forms
▫️ Figma
▫️ Zoom
Summary
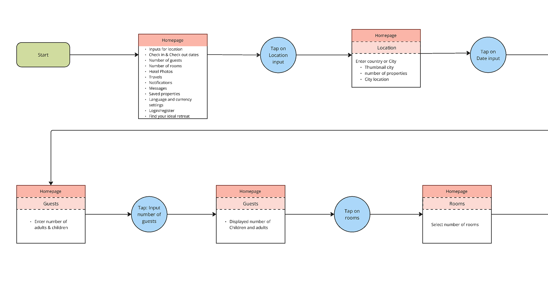
Sleepway was a project for my Profesional Diploma in UX Design. My goal was design a native mobile application for a booking hotels company. I set out to create a smooth, stress free hotel booking experience. Through competitive analysis, surveys and a usability testing, I identified key user frustrations like misleading photos, confusing navigation and hidden fees.
Design Process
